新闻中心

新闻中心

News Center

住建部通知:建筑业“终身负责制”全覆盖!

发布时间:2021年12月20日

2019年12月31日住建部、国家发展改革委联合印发《房屋建筑和市政基础设施项目工程总承包管理办法》。该《办法》明确规定:工程总承包单位应当对其承包的全部建设工程质量负责,分包单位对其分包工程的质量负责,分包不免除工程总承包单位对其承包的全部建设工程所负的质量责任。工程总承包单位、工程总承包项目经理依法承担质量终身责任。

为强化工程质量终身责任落实,住建部、发改委等发布了一系列政策文件,在建筑工程领域实施终身负责制。目前,终身负责制涉及建筑工程五方责任主体项目负责人(包括:建设单位项目负责人、勘察单位项目负责人、设计单位项目负责人、施工单位项目经理、监理单位总监理工程师),工程咨询单位及主持、参与该咨询业务的人员,工程总承包单位和项目经理的终身负责制也已发布。

从终身负责制的实施范围来看,涉及建设单位、勘察单位、设计单位、施工单位、监理单位、工程咨询单位、工程总承包单位及各单位相关责任人,即将实现建设领域各专业的“全覆盖”。

五方责任主体处罚细则!

处罚依据:《建设工程质量管理条例》、《建设工程勘察设计管理条例》,细则内容摘录自住建部文件附件。



建筑工程五方责任主体项目负责人

☞ 包括对象:建设单位项目负责人、勘察单位项目负责人、设计单位项目负责人、施工单位项目经理、监理单位总监理工程师 ☞ 相关文件:《住房城乡建设部关于印发<建筑工程五方责任主体项目负责人质量终身责任追究暂行办法>的通知》 ☞ 主要内容:建筑工程五方责任主体项目负责人质量终身责任,是指参与新建、扩建、改建的建筑工程项目负责人按照国家法律法规和有关规定,在工程设计使用年限内对工程质量承担相应责任。 ☞ 五方责任制:“五方”指哪些?建筑工程五方责任主体项目负责人是指承担建筑工程项目建设的:建设单位项目负责人勘察单位项目负责人设计单位项目负责人施工单位项目经理监理单位总监理工程师

☞ 五方责任制:“责任”有哪些?

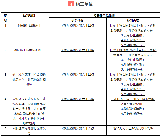
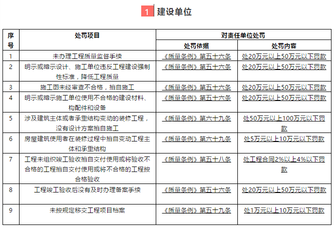
建筑工程五方责任主体项目负责人质量终身责任,是指参与新建、扩建、改建的建筑工程项目负责人按照国家法律法规和有关规定,在工程设计使用年限内对工程质量承担相应责任。符合下列情形之一的,县级以上地方人民政府住房城乡建设主管部门应当依法追究项目负责人的质量终身责任:(一)发生工程质量事故;(二)发生投诉、举报、群体性事件、媒体报道并造成恶劣社会影响的严重工程质量问题;(三)由于勘察、设计或施工原因造成尚在设计使用年限内的建筑工程不能正常使用;(四)存在其他需追究责任的违法违规行为。 ☞ 建设单位的质量责任和义务建设单位项目负责人对工程质量承担全面责任,不得违法发包、肢解发包,不得以任何理由要求勘察、设计、施工、监理单位违反法律法规和工程建设标准,降低工程质量,其违法违规或不当行为造成工程质量事故或质量问题应当承担责任。其责任和义务具体为:(1)建设单位应当将工程发包给具有相应资质等级的单位,并不得将建设工程肢解发包。(2)建设单位应当依法对工程建设项目的勘察、设计、施工、监理以及与工程建设有关的重要设备、材料等的采购进行招标。(3)建设单位必须向有关的勘察、设计、施工、工程监理等单位提供与建设工程有关的原始资料。原始资料必须真实、准确、齐全。(4)建设工程发包单位不得迫使承包方以低于成本的价格竞标,不得任意压缩合理工期;不得明示或者暗示设计单位或者施工单位违反工程建设强制性标准,降低建设工程质量。(5)建设单位应当将施工图设计文件报县级以上人民政府建设行政主管部门或者其他有关部门审查。施工图设计文件未经审查批准的,不得使用。(6)实行监理的建设工程,建设单位应当委托具有相应资质等级的工程监理单位进行监理。(7)建设单位在领取施工许可证或者开工报告前,应当按照国家有关规定办理工程质量监督手续。(8)按照合同约定,由建设单位采购建筑材料、建筑构配件和设备的,建设单位应当保证建筑材料、建筑构配件和设备符合设计文件和合同要求。建设单位不得明示或者暗示施工单位使用不合格的建筑材料、建筑构配件和设备。(9)涉及建筑主体和承重结构变动的装修工程,建设单位应当在施工前委托原设计单位或者具有相应资质等级的设计单位提出设计方案;没有设计方案的,不得施工。房屋建筑使用者在装修过程中,不得擅自变动房屋建筑主体和承重结构。(10)建设单位收到建设工程竣工报告后,应当组织设计、施工、工程监理等有关单位进行竣工验收。建设工程经验收合格的,方可交付使用。(11)建设单位应当严格按照国家有关档案管理的规定,及时收集、整理建设项目各环节的文件资料,建立、健全建设项目档案,并在建设工程竣工验收后,及时向建设行政主管部门或者其他有关部门移交建设项目档案。 ☞ 勘察、设计单位的质量责任和义务勘察、设计单位项目负责人应当保证勘察设计文件符合法律法规和工程建设强制性标准的要求,对因勘察、设计导致的工程质量事故或质量问题承担责任。其责任和义务具体为:(1)从事建设工程勘察、设计的单位应当依法取得相应等级的资质证书,在其资质等级许可的范围内承揽工程,并不得转包或者违法分包所承揽的工程。(2)勘察、设计单位必须按照工程建设强制性标准进行勘察、设计,并对其勘察、设计的质量负责。注册建筑师、注册结构工程师等注册执业人员应当在设计文件上签字,对设计文件负责。(3)勘察单位提供的地质、测量、水文等勘察成果必须真实、准确。(4)设计单位应当根据勘察成果文件进行建设工程设计。设计文件应当符合国家规定的设计深度要求,注明工程合理使用年限。(5)设计单位在设计文件中选用的建筑材料、建筑构配件和设备,应当注明规格、型号、性能等技术指标,其质量要求必须符合国家规定的标准。除有特殊要求的建筑材料、专用设备、工艺生产线等外,设计单位不得指定生产厂、供应商。(6)设计单位应当就审查合格的施工图设计文件向施工单位作出详细说明。(7)设计单位应当参与建设工程质量事故分析,并对因设计造成的质量事故,提出相应的技术处理方案。 ☞ 施工单位的质量责任和义务施工单位项目经理应当按照经审查合格的施工图设计文件和施工技术标准进行施工,对因施工导致的工程质量事故或质量问题承担责任。其责任和义务具体为:(1)施工单位应当依法取得相应等级的资质证书,在其资质等级许可的范围内承揽工程,并不得转包或者违法分包工程。(2)施工单位对建设工程的施工质量负责。施工单位应当建立质量责任制,确定工程项目的项目经理、技术负责人和施工管理负责人。建设工程实行总承包的,总承包单位应当对全部建设工程质量负责;建设工程勘察、设计、施工、设备采购的一项或者多项实行总承包的,总承包单位应当对其承包的建设工程或者采购的设备的质量负责。(3)总承包单位依法将建设工程分包给其他单位的,分包单位应当按照分包合同的约定对其分包工程的质量向总承包单位负责,总承包单位与分包单位对分包工程的质量承担连带责任。(4)施工单位必须按照工程设计图纸和施工技术标准施工,不得擅自修改工程设计,不得偷工减料。施工单位在施工过程中发现设计文件和图纸有差错的,应当及时提出意见和建议。(5)施工单位必须按照工程设计要求、施工技术标准和合同约定,对建筑材料、建筑构配件、设备和商品混凝土进行检验,检验应当有书面记录和专人签字;未经检验或者检验不合格的,不得使用。(6)施工单位必须建立、健全施工质量的检验制度,严格工序管理,作好隐蔽工程的质量检查和记录。隐蔽工程在隐蔽前,施工单位应当通知建设单位和建设工程质量监督机构。(7)施工人员对涉及结构安全的试块、试件以及有关材料,应当在建设单位或者工程监理单位监督下现场取样,并送具有相应资质等级的质量检测单位进行检测。(8)施工单位对施工中出现质量问题的建设工程或者竣工验收不合格的建设工程,应当负责返修。(9)施工单位应当建立、健全教育培训制度,加强对职工的教育培训;未经教育培训或者考核不合格的人员,不得上岗作业。 ☞ 工程监理单位的质量责任和义务监理单位总监理工程师应当按照法律法规、有关技术标准、设计文件和工程承包合同进行监理,对施工质量承担监理责任。其责任和义务具体为:(1)工程监理单位应当依法取得相应等级的资质证书,在其资质等级许可的范围内承担工程监理业务,并不得转让工程监理业务。(2)工程监理单位与被监理工程的施工承包单位以及建筑材料、建筑构配件和设备供应单位有隶属关系或者其他利害关系的,不得承担该项建设工程的监理业务。(3)工程监理单位应当依照法律、法规以及有关技术标准、设计文件和建设工程承包合同,代表建设单位对施工质量实施监理,并对施工质量承担监理责任。(4)工程监理单位应当选派具备相应资格的总监理工程师和监理工程师进驻施工现场。未经监理工程师签字,建筑材料、建筑构配件和设备不得在工程上使用或者安装,施工单位不得进行下一道工序的施工。未经总监理工程师签字,建设单位不拨付工程款,不进行竣工验收。(5)监理工程师应当按照工程监理规范的要求,采取旁站、巡视和平行检验等形式,对建设工程实施监理。

工程咨询单位及主持、参与该咨询业务的人员

规划咨询、投融资策划、项目建议书、可行性研究报告、PPP咨询、全过程咨询等等。 ☞ 相关文件:《工程咨询行业管理办法》 ☞ 主要内容:为加强对工程咨询行业的管理,规范从业行为,保障工程咨询服务质量,促进投资科学决策、规范实施,发挥投资对优化供给结构的关键性作用,国家发改委发布了《工程咨询行业管理办法》(以下简称《办法》),自2017年12月6日起施行。《办法》明确提出,实行咨询成果质量终身负责制。工程项目在设计使用年限内,因工程咨询质量导致项目单位重大损失的,应倒查咨询成果质量责任,并根据本办法第三十、三十一条进行处理,形成工程咨询成果质量追溯机制。第八条 工程咨询服务范围包括: (一)规划咨询:含总体规划、专项规划、区域规划及行业 规划的编制; (二)项目咨询:含项目投资机会研究、投融资策划,项目建议书(预可行性研究)、项目可行性研究报告、项目申请报告、 资金申请报告的编制,政府和社会资本合作(PPP)项目咨询等; (三)评估咨询:各级政府及有关部门委托的对规划、项目建议书、可行性研究报告、项目申请报告、资金申请报告、PPP 项目实施方案、初步设计的评估,规划和项目中期评价、后评价, 项目概预决算审查,及其他履行投资管理职能所需的专业技术服 务; (四)全过程工程咨询:采用多种服务方式组合,为项目决策、实施和运营持续提供局部或整体解决方案以及管理服务。有关工程设计、工程造价、工程监理等资格,由国务院有关主管部门认定。 第十四条  咨询成果文件上应当加盖工程咨询单位公章和咨询工程师(投资)执业专用章。 工程咨询单位对咨询质量负总责。主持该咨询业务的人员对 咨询成果文件质量负主要直接责任,参与人员对其编写的篇章内容负责。实行咨询成果质量终身负责制。工程咨询单位在开展项目咨询业务时,应在咨询成果文件中就符合本办法第十三条要求,及 独立、公正、科学的原则作出信用承诺。工程项目在设计使用年限内,因工程咨询质量导致项目单位重大损失的,应倒查咨询成果质量责任,并根据本办法第三十、三十一条进行处理,形成工程咨询成果质量追溯机制。“咨询成果质量终身负责制”意味着,上列规划咨询、投融资策划、项目建议书、可行性研究报告、PPP咨询、全过程咨询等等,统统要对咨询成果质量终身负责。工程总承包单位及项目经理

☞ 相关文件:

《住房和城乡建设部 国家发展改革委关于印发房屋建筑和市政基础设施项目工程总承包管理办法的通知》 ☞ 施行日期:2020年3月1日起施行 ☞ 主要内容:第二十二条  建设单位不得迫使工程总承包单位以低于成本的价格竞标,不得明示或者暗示工程总承包单位违反工程建设强制性标准、降低建设工程质量,不得明示或者暗示工程总承包单位使用不合格的建筑材料、建筑构配件和设备。工程总承包单位应当对其承包的全部建设工程质量负责,分包单位对其分包工程的质量负责,分包不免除工程总承包单位对其承包的全部建设工程所负的质量责任。工程总承包单位、工程总承包项目经理依法承担质量终身责任。

4000-577-666

个人微信二维码 个人微信二维码

微信公众号 微信公众号

抖音二维码 抖音二维码

TOP