- 公司地址:浙江省乐清市柳市镇新光工业区
- 联系电话:4000-577-666
- 公司邮箱:jisencn@
- 官方网址:www.
发布时间:2022年11月11日
拒绝不符合国标产品!请核查应急照明疏散产品验收必备的三个功能
----浅谈集控应急照明重要的市电中断、通讯故障连锁控制及地址编码注释功能
前言
2019年3月,GB 51309-2018《消防应急照明和疏散指示系统技术标准》(以下简称新国标GB 51309)正式实施。新国标GB 51309实施以后,标志灯布置间距加密,增加了设置楼层灯、多信息复合标志灯具的要求,对应急照明供配电设备(集中电源箱/配电箱)设置有统一要求,对设置应急照明灯的部位或场所及其地面水平**照度有更加明确、详细的要求。这些新变化都使得集中控制型消防应急照明疏散系统的市场扩大,巨大的市场需求吸引了众多新的生产厂家。
然而,许多生产厂家对新国标GB 51309的要求没有完全理解、消化,也没有相关技术积累的情况下,买技术方案仓促上马集控应急照明产品上市进行销售。笔者发现,目前市场上有大量应急照明疏散产品不符新国标GB 51309要求,但是因为价格低廉仍然可以在市场上畅销,有些造成消防工程验收失败被迫返工更换产品,有些侥幸蒙混验收过了,却留下了巨大消防安全隐患。
由于新国标GB 51309变化巨大,宣贯、理解和执行都需要逐步深入。为便于消防行业有关人员擦亮眼睛,掌握消防应急灯产品选型把关的要领,避免踩坑,笔者对市场上众多的集中控制型消防应急产品进行了深入的研究与分析,发现影响应急照明系统竣工验收的伪劣集控型消防应急产品普遍存在的三种严重缺陷(两个连锁控制应急功能及一个地址编码注释功能),现逐一分析如下:
一
一、没有“非火灾正常照明电源断电后连锁控制转应急功能”的产品是严重不合格产品,会造成消防工程验收A类不合格,一票否决
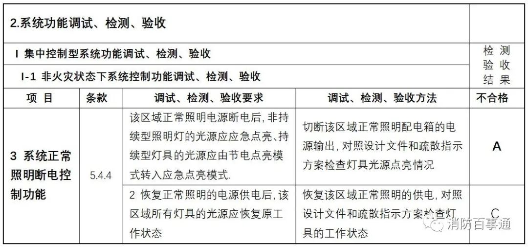
在非火灾状态下,任一防火分区、楼层的正常照明电源断电后,为该区域内设置灯具供配电的集中电源或应急照明配电箱应在主电源供电状态下,连锁控制其配接的照明灯的光源应急点亮、标志灯转入应急点亮模式;该区域正常照明电源恢复供电后,集中电源或应急照明配电箱应连锁控制其配接的灯具的光源恢复原工作状态。
目前,有些品牌集中控制型应急照明产品没这个基本功能,更没有预留接线端子,这样的产品不能满足应急国标GB 51309基本功能要求。
市电监测功能属于应急照明项目消防验收时的A类检测项目,是一票否决的关键条款,只要查到一个不合格,按新国标GB 51309第6.0.5条明文规定,会判为验收不合格,项目不得投入使用。
新国标GB 51309第5.4.4条在“集中控制型系统的系统功能调试—非火灾状态下的系统功能调试”中明文规定:
本条规定了非火灾状态下疏散区域的正常照明电源断电后系统控制功能的调试要求,系统控制功能的检查应按附录E规定的检查要求和检查方法进行,并按照附录E的规定填写调试记录。
附表E第5.4.4截图如下(新国标GB 51309第102页),可以看到市电监测功能属于消防验收时的A类检测项目。只要一个不合格,项目验收会判定为不合格。

(二)“市电监测”功能的重要性和必要性
集中电源或应急照明配电箱具有“市电监测”功能就是能够采集所在区域正常照明电源信号,不经过应急照明控制器编程控制在本地就可以连锁完成转应急状态。
目前正规设计院设计的图纸上集中电源或应急照明配电箱系统图输入端都标注了“市电监测”功能引线。
如果没有市电监测连锁应急点亮功能,突发的临时停电,会令正在营业中的商店、宾馆、医院、学校、车站等人员密集场所面临突然陷入黑暗的困境,会引起惊慌或踩踏等事故,也可能给坏人可乘之机。对于住宅突然临时停电后,楼梯间就不会有应急照明灯的点亮,居民从疏散通道下楼要在黑暗中摸索,容易跌倒受伤。
新国标GB 51309第6.0.4条明确:
据各项目对系统工程质量影响严重程度的不同,将检测、验收的项目划分为A、B、C三个类别。
集中电源或应急照明配电箱的连锁控制功能(包括市电监测连锁及通讯中断连锁)是在火灾等紧急状态下确保系统灯具可靠发挥应急照明和疏散指示功能的基本要求;这些项目不符合相关要求将严重影响系统运行的稳定性和可靠性,因此,将上述项目定为A类项目。
对照传统220V应急照明灯都会在停电时自动亮灯,是最基本的基础功能,新型集中控制型应急照明灯具具备此项基本功能是重要的和必要的。
注意,这里说的市电中断或市电监测连锁不是指集中电源或应急照明配电箱消防主电源断电连锁应急功能(点亮不应超过0.5h),注意区别。
(三)“市电监测”功能在国标图集上的标准表达
国家建筑标准设计图集19D702-7《应急照明设计与安装》第16页“分区集中电源集中控制型系统和第19页”自带电源集中控制型系统都有“采集所在区域正常照明电源信号”的明确表达,下图是第16页截图,左边的方框备注集中电源箱绿色电源监测信号引线含义。

国家建筑标准设计图集19D702-7《应急照明设计与安装》“应急照明设计与安装有关“第13页“集中控制型系统构架”均有市电监测的明确表达。
下图是某大品牌的应急照明集中电源箱说明书上接线图局部,可以看到明显的“市电检测输入”端子提示,表明有市电监测的功能。

(四)“市电监测”功能的检查试验方法
检查试验方法:切断防火分区、楼层、正常照明配电箱的电源,对系统的正常照明断电控制功能进行检查并记录,应符合5.4.4条要求,实现连锁转应急及市电正常后自动恢复。
很遗憾,现在的消防工程验收时候,很少专门做这个试验项目来检验,知道这个国标功能要求的人太少,知道这个是A类严重缺陷项目的更少。
(五)项目配置、采购人员如何判断某品牌产品是否有“市电监测”功能
首先,项目选型配置、采购人员可以直接查阅该品牌的产品手册和说明书,如果这两个资料上都没有提及市电监测功能及接口,几乎就可以判断该品牌产品不能满足国标要求,属于不合格产品,采购人员选型就必须非常谨慎考虑了。
其次,如果还不确定,项目配置、采购人员可以要求供应商对产品的市电检测功能进行现场演示,也可以直接电话询问是否有此项功能,由此判断该品牌产品是否具备市电监测功能。最后,建议合同上标注产品要满足连锁控制功能。
二
二、应急照明供配电设备没有“通信中断时设备连锁控制转应急功能”,会造成消防验收A类不合格,一票否决
(一)通信中断连锁应急控制的概念
通信中断连锁应急控制在新国标GB 51309第3.6.4条这样要求:
应急照明控制器与集中电源或应急照明配电箱的通信中断时,应连锁控制其配接的非持续型照明灯的光源应急点亮、持续型灯具的光源由节电点亮模式转入应急点亮模式。
新国标GB 51309第3.6.4条的条文解释是:
如果应急照明配电箱或集中电源与应急照明控制器的通信中断后发生火灾,应急照明控制器将无法控制应急照明配电箱或集中电源配接灯具光源的应急点亮,为了有效保障应急照明配电箱或集中电源配接灯具应急照明或疏散指示功能的发挥,应急照明配电箱或集中电源与应急照明控制器之间的通信中断时,应连锁控制其所配接的所有照明灯的光源应急点亮、疏散指示灯具转入应急点亮模式。
和前述的市电监测功能类似,“通信中断时设备连锁控制转应急功能”一样属于消防检测验收时的A类项目,同样是一票否决的关键条款,验收不合格不得投入使用。
新国标GB 51309第5.3.4条和5.3.6条明确了“通信故障连锁控制功能”调试方法,附录E中“通信故障连锁控制功能”属A类检测、验收项目(P99页)。

(二)“通信中断时设备连锁控制转应急功能”功能的重要性和必要性
因为集中控制型应急系统是典型的三层架构,如下图所示,最上层是控制器中间层为电源/配电箱,末端为现场灯具。

应急照明供配电设备(应急照明集中电源或应急照明配电箱)一般分散设置在现场低压配电室、配电间或电气竖井内,与控制器通过通讯线联网进行管理控制。不论何种因素导致通讯故障(干扰或断线等),一旦发生火灾,应急照明控制器将无法控制应急照明配电箱或集中电源配接的灯具应急点亮,系统会处于瘫痪失效状态不能联动。“通信中断时设备连锁控制转应急功能”能有效避免这种情况的发生,保证系统的可靠性,在极端条件下仍然能自动投入使用。
(三)如何判断产品是否具有“通信中断设备连锁转应急功能”功能
笔者对市面上常见品牌的应急照明集中电源或应急照明配电箱进行过测试,至少有30%以上的品牌没有“通信中断时设备连锁控制转应急功能”,杂牌产品比例高到60%以上。
测试方法:将应急照明控制器与供配电设备(集中电源或配电箱)组网线临时断开,几秒以后,观察应急灯具光源点亮情况。
三
三、不能实现中文地址注释功能的集控型应急产品不能满足新国标消防验收要求
(一)新国标对应急设备地址编码及地址注释的有关要求
新国标GB 51309第5.2.2条“调试准备”规定:
集中控制型系统调试前,应对灯具、集中电源或应急照明配电箱进行地址设置及地址注释,并应符合下列规定:
1应对应急照明控制器配接的灯具、集中电源或应急照明配电箱进行地址编码,每一台灯具、集中电源或应急照明配电箱应对应一个独立的识别地址;
2应急照明控制器应对其配接的灯具、集中电源或应急照明配电箱进行地址注册,并录入地址注释信息;
3应按本标准附录D的规定填写系统部件设置情况记录。
新国标GB 51309第5.2.2条文说明指出:
集中控制型系统中,应急照明控制器需要按地址识别其所配接的灯具、集中电源或应急照明配电箱等系统部件,以实现对这些系统部件工作状态的控制和显示。灯具具有独立的地址码时,一旦灯具出现故障,可以快速识别灯具的设置部位,便于系统的日常维护管理。具体设置部位就是地址注释信息。
(二)不能实现中文地址注释功能的集控型应急产品不满足新国标消防验收要求
新国标GB 51309第5.3.2条规定:
应对控制器进行下列主要功能进行检查并记录,其中包括“故障报警功能”。对应附录E的7.4故障报警功能要求。
(模拟故障后检查,GB 51309第P97页):
新国标GB 51309附录E可以看到“故障报警功能”是属C类检测、验收项目。

按新国标GB 51309第6.0.5条明文规定:
B类项目不合格数量加上C类项目不合格数量应小于等于检查项目数量的5%的,系统检测、验收结果才能合格。否则会被判定为验收不合格,项目不得投入使用。
(三)集中控制型消防应急产品编码和登记位置信息的重要性和必要性
集中控制型消防应急产品的典型特点就是电源箱/配电箱、灯具都可以**编码地址,由应急照明控制器集中控制并显示应急照明集中电源或应急照明配电箱及其配接的消防应急灯具工作状态。
根据新国标GB513909要求:
设置了消防控制室的场所应选用集中控制型应急照明和疏散指示系统。
设置消防控制室的场所一般为人员密集的公共场所或设置了自动灭火系统、机械防排烟系统且建筑规模较大的建、构筑物,这些场所普遍具有建筑规模大、使用性质复杂、火灾危险性高、疏散路径复杂等特点,发生火灾时人员安全疏散的难度较大。
设置集中控制型系统时,应急照明控制器可以根据火灾发生、发展及蔓延情况按预设逻辑和时序控制其所配接灯具的光源应急点亮,为人员安全疏散及灭火救援提供必要的照度条件、提供正确的指示导引信息,从而有效保障人员的快速、安全疏散;同时,应急照明控制器能够实时监测其所配接灯具、应急照明集中电源或应急照明配电箱的工作状态,及时提示消防控制室的消防安全管理人员对存在故障的系统部件,根据具体设置部位地址注释信息进行有的放矢地维修、更换,以确保系统在火灾等紧急情况下能够可靠动作,从而发挥系统应有的消防功能。
集控应急照明系统的核心优势之一具有一一对应的设备地址注释信息,可以准确管理每个设备。
(四)“免调试”产品具有先天功能设计缺陷,本身就不满足GB51309的要求
目前市场上有一些低价集中控制型应急照和明疏散产品鼓吹“一键组网,免调试”,究其本质就是利用出厂灯具的自带出厂编号ID简单进行地址注册,其实并没有进行二次编码和录入实际安装位置地址注释信息。这样的产品完全不能满足国标附录E的“故障报警功能”检测、验收要求。
这种宣传迎合了部分安装施工方图省事的需求,特别是施工方是水电安装人员时,由于不熟悉集控应急分回路编码和地址注释,他们对这种“省事”的产品会觉得“好用”,其实不知道,是埋下了消防工程验收不过或将来无法移交物业公司的隐患,甚至导致的消防安全风险。
同时,这种低劣产品还利用了新国标GB51309实施时间不长,施工、检测、验收人员对新国标要求不熟悉,很多检测、验收人员还在沿用传统习惯,只要消防报警联动后能实现现场全楼应急照明灯点亮、标志灯转高亮或闪烁就认为产品没问题。
如果没有地址注释信息,就没有了故障定位功能,就与传统独立工作应急照明产品无异,需要人工费时费力定期逐一检查维护才能发现故障设备,采用集中控制型系统的价值和作用就大打折扣了,系统的完好性就无法保证。
显然没有地址注释功能的控制器就不能提供所有设备信息,按照国标要求,当一个项目抽检区域的超5%应急灯故障后不能准确显示故障部件地址注释信息,必然导致项目在检测验收时C类不合格数量超限,最终导致验收不合格的结果。遇到这种产品,不是5%的问题,而是****不能显示具体故障部件地址注释信息。
(五)应急照明控制器可采用的字母、数字显示只是针对小场所小点位控制器
也有人说我的项目很小,就是不想在设备上搞中文地址注释,就是要在应急照明控制器上采用的字母、数字显示不可以吗?理论上是可以的。
按新国标GB51309的要求,如果一定要用字母、数字表示现场部件的设置部位信息,前提是必须在控制器附近的明显部位设有现场部件具体设置部位对照表(或平面点位图)。也就是要通过另外一个明确表达了位置部件信息的对照表格,对每个系统部件填写编码及注释,达到“故障报警定位功能”,和控制器上显示故障注释信息目标一致,方便及时定位故障点。
例如下图所示:

控制器只显示出厂8位编号“27004790“,这个数字串无法体现灯具的设置部位,按国标规定必须在控制器附近的明显部位设有现场部件具体设置部位对照表(或平面点位图)。
新国标GB51309提供了标准的对照表格式,如下:


说实话,依靠人眼搜索能方便吗?一般人看几十行就看花眼了。
当灯具数量在百十来个时,这个表格靠人眼搜索可能还是可行的。但是,灯具数量超过200,甚至超过300或更多时,人眼的快速搜索能力有多强?靠人眼查找一长串数字ID对应表格里的中文地址注释,可行否?
目前竣工验收的小点位应急照明项目,有几个项目按国标要求照做落实了?
笔者记得20年前刚刚进入消防行业时候,见过不少采用数码管显示报警点位的老式火报控制器,限于当时的技术水准采用数码管报警,必须配搭墙上粘贴的探测器编码对照表或编码图,是不得已的方法。现在再用这种落后手段来应对,恐怕没几个业主会认可,会给后续维护管理带来巨大的麻烦。
(六)准确理解新国标对“调试准备”的地址编码及地址注释
新国标GB 51309第5.2.2条“调试准备”规定有3条,共2层含义:
**层是要求地址编码,第二层是要求地址注册及录入地址注释信息。
新国标GB 51309表D.0.1系统部件现场设置情况记录要求:

灯具地址编号包括设备编号、回路、灯具编码三个部分。
这些厂家对外宣传:具体硬件设备的地址在出厂检测时已根据工程要求设定好了。试问:出厂前如何知道现场情况,怎么就能设定好了?
所谓免调试只是把设备ID编号上传到控制器,例如下图某“免调试”产品控制器显示的故障信息:600140号灯具通讯故障。

请问600140号灯具是什么灯,在哪里?谁能猜出来?维护管理人员如何在一个小区数千个灯具里面去逐一排查处置?新国标要求采用集中控制型系统的价值意义何在?
总之,这些所谓“免调试”的产品没有根据现场实际安装情况进行设备、回路、地址的二次分配规划及编码、注册,因此,控制器上怎么可能显示有效地址信息?厂家的宣传纯属掩耳盗铃。
还有人说,项目方不填写注册信息不能说我的设备有问题?似乎也有道理。
在现实工程中,采用字母、数字显示灯具地址的应急照明控制器,真正正规做“部位对照表”的极少极少。又想省钱又想省事的施工方,哪里有心情在施工时候抄录灯具ID号?如果提前没抄,等灯具安装后,更没有心情搭着梯子爬上爬下去抄录。一个灯具的ID号通常是5-8位,抄错了、抄漏了、灯上的ID号种种原因找不到了,状况百出。抄完码还要再整理核对做个表格贴墙上对照,施工方如果提前知道按国标要求需要这样做,是如此麻烦,恐怕没有几个人会买这样的产品了。
对比某品牌的控制器显示界面,可以看到二次编码信息全面,设备地址-回路号-灯具地址都有,同时具体安装位置详细注释也有(楼栋—楼层-部位),一旦出现故障,灯具图标会变化颜色状态来醒目提示,定位故障灯具非常快捷。

(七)不编码的应急照明疏散产品使用起来方便吗?
出厂自带ID编码的产品如果不编码就要抄码,而抄码会遇到很多麻烦,比如安装时ID码被刮碰、污损标签不完整了就无法抄录,比如抄录遗漏或者笔记数字潦草辨识困难,一旦重码又需要核对非常费时,实际获取ID码与地址注释信息匹配的工作量十分巨大,且效率不高。
从火报行业近30年的发展历程看,出厂自带ID编码的产品因抄码对应地址、再注释的方式非常低效,主流产品均采用手持电子编码,灵活且高效。
另外,出厂自带ID码的产品在控制器进行设备编号注册时非常耗时,例如某产品资料介绍注册一次需要150分钟即2个半小时,出现故障排查或增补点位后再次注册也要进行这样的漫长等待,一偷懒就会出现注册不全的隐患,调试体验极差。下图为某些产产品搜灯注册界面,40多分钟后的进度条不到三分之一,进度极缓慢,谁用谁知道。

很多用过这种产品的人在新项目采购时候强调,坚决不考虑这类产品。对比电子编码安装的产品,注册搜灯一般就1-2分钟即可完成。
随着施工、监理、检测、验收人员对新国标GB51309的理解和掌握越来越专业,混水摸鱼的产品今后会越来越难过关了。
随着集控应急照明行业的发展,今后自带出厂编码ID一键注册的违规调试方式将逐步淡出,大家会逐步习惯像火报一样严格按规范要求编码、录入地址注释,变成自觉的基本习惯。
结束语
消防应急照明是发生火灾时保障人员疏散必不可少的关键性要素。包括提供足够的照度和简洁、正确的方向指示,是建筑消防疏散系统重要组成部分。
消防应急与疏散指示系统的有效性直接影响火灾发生时在场人员的生命。
目前,上述这些劣质的、功能残缺、不合格的消防应急产品还在源源不断流入各种消防工程,进入千家万户的住宅物业小区,需要引起消防行业从业人员,尤其消防施工单位技术及采购人员、消防检测、验收机构的关注。
根据新国标GB 51309的6.0.6要求:
各项检测、验收项目中,当有不合格时,应修复或更换,并进行复验。
一旦选用了没有市电中断、通讯故障连锁控制及地址编码注释功能产品,要修复或更换的难度是很大的,毕竟产品的先天缺陷很难现场补救。
中华人民共和国公安部早在2013年发布了《关于建立建设工程消防质量终身负责制的指导意见》(公消〔2013〕94号),消防从业人员普遍从根本上对消防安全是怀着敬畏之心的,从内心是不愿意主动违规的。
有人会问:那些市场上销售的产品是有检验报告和3C证书的呀,要不然谁也不敢买?换而言之,在很多人心里,只要有检验报告和3C证书就能用。真的吗?
目前市场上的集中控制型消防应急产品拿到的检验报告和3C证书是按照2010年颁布实施的老国标GB17945-2010《消防应急照明和疏散指示系统》检测的,GB17945-2010已经明显落后于新国标GB51309-2018《消防应急照明和疏散指示系统技术标准》相关要求。消防应急照明行业的一线大厂在GB51309颁布后就主动靠拢新标准,依托自身强大技术研发实力,快速升级完善了产品性能及功能。
按照2019年4月23日执行的《中华人民共和国消防法》第59条(三)规定:
建筑施工企业不按照消防设计文件和消防技术标准施工,降低消防施工质量的,由住房和城乡建设主管部门责令改正或者停止施工,并处一万元以上十万元以下罚款。
目前,部分施工、监理及检测、验收人员由于不熟悉新国标要求,没有关注到集控型应急照明系统关键的两个连锁控制应急功能及地址编码注释功能是否满足国标要求,某种意义上扩大了劣质应急照明产品在市场上的生存空间,造成劣币驱逐良币的现象,使得优质应急照明疏散产品得不到市场积极的响应。
住房城乡建设部关于印发《建筑工程五方责任主体项目负责人质量终身责任追究暂行办法》明确指出:
建设单位及勘察、设计、施工、监理单位项目负责人违反法律法规和工程建设标准,降低工程质量,其违法违规或不当行为造成工程质量事故或质量问题应当承担责任。项目负责人因调动工作等原因离开原单位或巳退休的,被发现在工作期间违反国家法律法规、工程建设标准及有关规定,造成所负责项目发生工程质量事故或严重质量问题的,仍然依法追究相应责任。

应急管理部沈阳消防研究所,研究员,国家消防电子产品质量监督检验中心副主任,新国标GB51309主编丁宏军最近在《建筑电气》杂志撰文指出:
任何一个行业在发展的同时均应该考虑到其发展给社会带来的隐患,并采取相关措施,消除隐患,做好行业自律;不应该在自己赚取利润的同时,把不安全隐患带给社会,更不应该让整个社会为其不负责任的行为买单。
根据笔者在市场上调研的信息统计,采用触摸屏无输入键盘、外贴出厂编码且无电子编码器搭配的集控应急产品中,不能实现本文所述关键的两个连锁控制及地址编码注释功能的比例较高,需要谨慎核查选购,需要严格审核把关验收。